现在我也不知道这频道发了啥了,各位慢慢吃瓜,将就着看

联系我请去 @abc1763613206

友链儿
@cyberElaina
@rvalue_daily
@billchenla
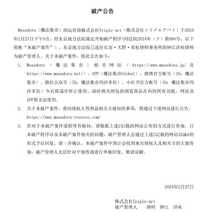
魔法集市运营商株式会社 Triple-art 发布破产公告
https://www.yystv.cn/n/1001083

Masadora(魔法集市)的运营商株式会社 Triple-art 发布破产公告,相关网站和账号将逐步停止使用,届时将关闭包括浏览商品在内的所有功能。已购买的商品将无法发送,支付的货款也无法返还
—————
时代的眼泪越来越多
公众号小编起这种箭头指不明白的标题,就要做好被利用变成梗图的觉悟
2024年2月份国产网络游戏审批信息
https://www.nppa.gov.cn/bsfw/jggs/yxspjg/gcwlyxspxx/202402/t20240227_834939.html

黑神话悟空、无限暖暖过审
https://www.bilibili.com/video/BV1TA4m137zw

Win10 近期的补丁更新了 explorer.exe 加入了在中国大陆地区判断奇虎 360 系列软件是否在运行的逻辑,这一行径被火绒当作是木马病毒,于是把资源管理器杀掉了、成为此事被大众所知的导火索。

火绒在2月18日发布情况说明并向用户道歉,目前似乎还没有看到微软中国的官方回应。

其实我也好奇,为什么火绒不说原因在微软,而是默默背锅道歉 —— Tarkovv
大概率危机公关,因为第一时间肯定是觉得自己软件病毒检测出现了bug,而且是极其恶性的bug,不太可能怀疑微软那边出了问题,所以就先道歉然后给解决方法。后面到底什么问题慢慢研究 —— momoonbili
1. 微软给人的印象比较老实,所以系统文件被误杀第一时间会想想是不是自己误报
2. 火绒的体量不及微软一根毛,如果发布“是微软干的”跟约架没区别,火绒显然干不过
—— Workear


这波我哪个队都不站,360确实喜欢对资源管理器做手脚(这也能解释为什么Win11没相关的逻辑,因为资源管理器重构了,360动不了),但是微软在资源管理器做杀软判断,这也不太合理,你在Windows Defender里面搞判断,我也能理解,你在资源管理器里搞判断,我真不知道有什么合理的理由
—— “远程桌面连接服务”
一个叹号即可导致任意代码执行,Windows也曝“log4j漏洞”

Check Point Research官网博客 ,其最近一项研究发现了Microsoft Outlook中的一个重大安全漏洞,允许攻击者在受害者的计算机上执行任意代码。微软已确认此漏洞,并且给予了该漏洞9.8分(满分10分)的CVSS严重性评分。

据了解,Check Point的安全研究员Haifei Li发现了此漏洞(CVE-2024-21413),并将之命名为 #MonikerLink 。当用户使用易受攻击的Microsoft Outlook版本点击带有恶意链接的电子邮件时,就会导致远程代码执行(RCE),并且该漏洞还使攻击者能够绕过Office文档的受保护视图。

Check Point表示,其已确认这个#MonikerLink漏洞在最新的Windows 10/11 + Microsoft 365(Office 2021)环境中存在。并且其他Office版本/版本也可能受到影响。Check Point认为这是一个被忽视的问题,它在Windows/COM生态系统中存在了几十年——因为它存在于COM API的核心。

微软在2024年2月“星期二补丁”中已修复此漏洞,强烈建议所有Outlook用户尽快更新。

完整技术报告

投稿:@TNSubmbot
频道:@TestFlightCN
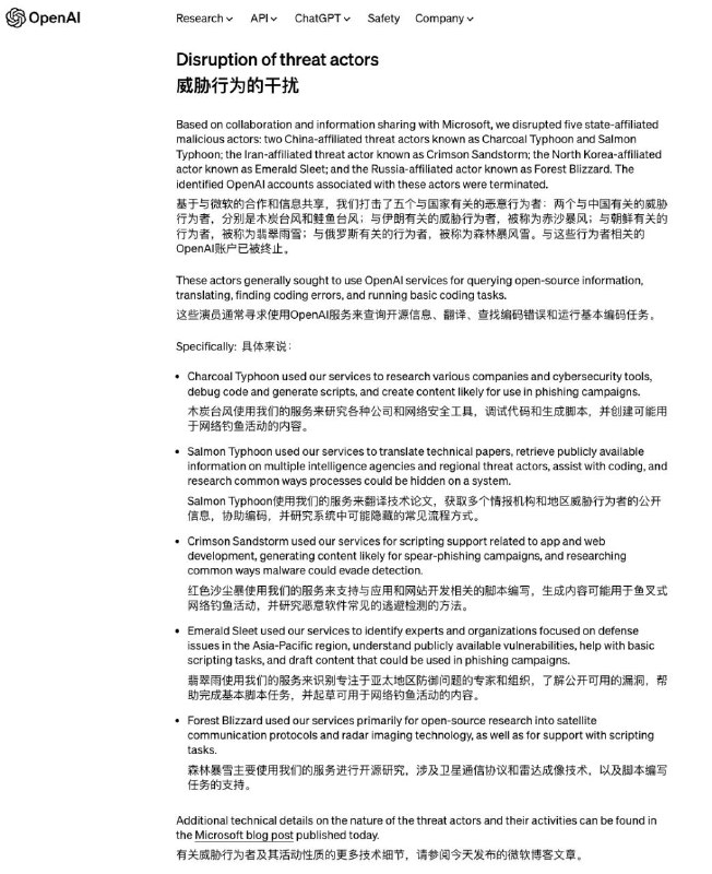
感觉是先检测出特定国家账户(中国、伊朗、俄罗斯和北朝鲜都不在 OpenAI 的可用国家列表内)然后封号,后面再拉出对话记录进行研究分析。

所以,实际上会不会和微信一样,你使用 OpenAI 的对话记录都在云端好好存着,就等着哪天事后清算?不用猜了,Privacy policy 已经写明会存的了。

https://openai.com/blog/disrupting-malicious-uses-of-ai-by-state-affiliated-threat-actors
LoopDNS资讯播报
重要: 宝塔 WAF 防火墙存在 SQL 注入漏洞,攻击者可通过漏洞执行任意指令 最近在V2EX上有用户报告发现了一个关于宝塔 WAF 的SQL注入漏洞。在测试宝塔WAF的未授权访问漏洞时,作者无意中发现了一个可以执行任意SQL语句的SQL注入漏洞。这个漏洞存在于宝塔WAF的get_site_status API中,由于server_name参数没有进行适当的校验,直接被用于SQL查询,从而导致了SQL注入的风险。 漏洞原理:这个宝塔SQL注入漏洞的原理基于对server_name参数的不当处理。在宝塔…
重要: 宝塔 WAF 防火墙存在未授权访问漏洞,攻击者可通过漏洞访问后台API

最近在V2EX上有用户报告发现了一个关于宝塔 WAF 的未授权访问漏洞。这个漏洞允许未经授权的用户绕过登录验证,无视宝塔的随机登录地址,直接访问宝塔后台的某些API,实现远程控制

漏洞原理:
这个漏洞存在于/cloud_waf/nginx/conf.d/waf/public/waf_route.lua文件中,通过检查源代码可以发现,只要请求满足特定的IP和域名条件,就可以无需登录直接访问后台API,通过特定的HTTP请求头配置,攻击者可以模拟来自127.0.0.1的请求,并将Host头设置为127.0.0.251,从而绕过宝塔的访问控制。这种方式允许攻击者执行包括获取已拉黑IP列表、解封IP、删除所有日志等多种操作。

注:这表明宝塔WAF的核心防护功能存在严重的安全设计缺陷。

安全建议:
1. 宝塔用户应该立即检查自己的系统,看是否存在被这个漏洞利用的迹象。
2. 关注宝塔官方的通告和更新,及时安装最新的安全补丁。
3. 考虑采取额外的安全措施,比如使用第三方的安全工具来增强WAF的防护能力。

注:用户卸载 WAF 也可避免该问题

参考消息:V2EX
重要: 宝塔 WAF 防火墙存在 SQL 注入漏洞,攻击者可通过漏洞执行任意指令

最近在V2EX上有用户报告发现了一个关于宝塔 WAF 的SQL注入漏洞。在测试宝塔WAF的未授权访问漏洞时,作者无意中发现了一个可以执行任意SQL语句的SQL注入漏洞。这个漏洞存在于宝塔WAF的get_site_status API中,由于server_name参数没有进行适当的校验,直接被用于SQL查询,从而导致了SQL注入的风险。

漏洞原理:这个宝塔SQL注入漏洞的原理基于对server_name参数的不当处理。在宝塔 WAF 的get_site_status API中,server_name参数没有进行适当的校验和清洗,直接被用于构造SQL查询。这种处理方式使得攻击者可以通过构造恶意的server_name参数值来操纵SQL语句,从而实现SQL注入攻击。

通过构造特定的请求,作者成功地利用这个漏洞执行了SQL命令,包括获取数据库名称和MySQL版本信息,以及执行任意SQL查询。这表明攻击者可以利用这个漏洞对数据库进行任意操作

官方响应:目前宝塔官方尚未对这个问题进行公开回复,可能已通过暗改方式修复,但用户仍需要注意

安全建议:
1. 宝塔用户应该立即检查自己的系统,看是否存在被这个漏洞利用的迹象。
2. 关注宝塔官方的通告和更新,及时安装最新的安全补丁。
3. 考虑采取额外的安全措施,比如使用第三方的安全工具来增强WAF的防护能力。

注:用户卸载 WAF 也可避免该问题

参考信息:V2EX
这居然真的是一个暴露在公网的 RouterOS??
http://192.163.31.1
Back to Top