现在我也不知道这频道发了啥了,各位慢慢吃瓜,将就着看

联系我请去 @abc1763613206

友链儿
@cyberElaina
@rvalue_daily
@billchenla
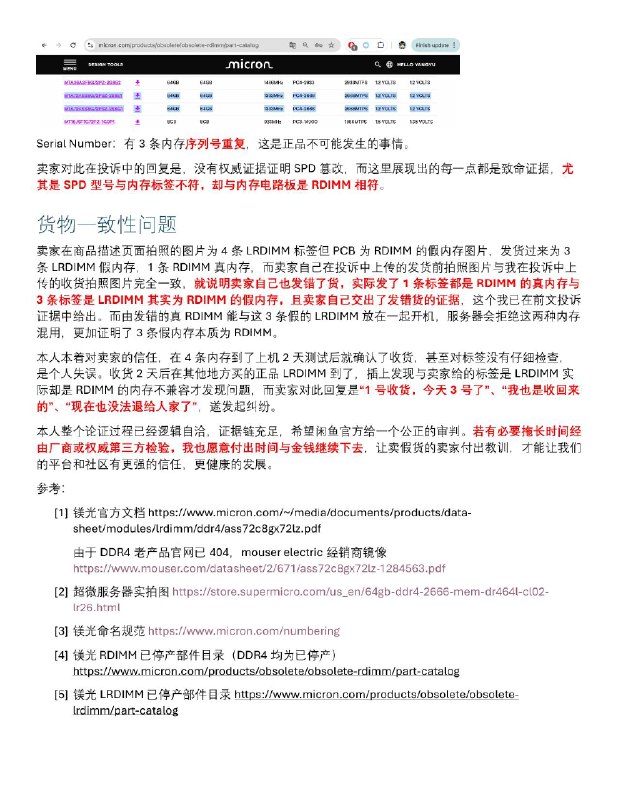
大家去闲鱼真的要擦亮眼睛,你认为确凿的假货证据只要不是官方检验报告基本不会被客服认可
如果你感觉自己捅了篓子,不妨想想某个国产二游,在直播调试阶段把正片播片漏了
Claude Opus 4.6 is available today on claude.ai, our API, and all major cloud platforms. If you’re a developer, use claude-opus-4-6 via the Claude API. Pricing remains the same at $5/$25 per million tokens; for full details, see our pricing page.

https://www.anthropic.com/news/claude-opus-4-6 Introducing Claude Opus 4.6
今天abc看了啥🤔
https://lab.hanlin.press/bcdn/ B站自建视频云节点大摸排
Bilibili 自建视频云生态观察
本项目是对 B 站录播姬 CDN 节点概览页面的致敬与精神延续。采用公开 DNS 扫描的方式,力求尽可能全面地揭示目前 B 站视频云自建节点的网络分布情况。

https://blog.hanlin.press/2026/02/Bilibili-Self-hosted-CDN-Overview

#Blog 本质炒冷饭,但是重扫了一整天数据发现节点还是有变动,加之之前的 lab. 主机计划停用,干脆就在博客里写了个大的嵌入式网页(很脏但是在框架里能用),同时加了个不同版本的数据对照功能。
迅雷被发现替换用户下载的ISO镜像 换成带有各种捆绑软件的非官方镜像

https://www.landiannews.com/archives/111762.html

网友在进行测试时也发现非常明显的问题,即迅雷不会识别具体的下载网址,而是检测到特定的文件名称后就执行替换,哪怕源网址根本就不存在也无所谓,照样能给用户下载下来。
微信即日起限制元宝的领红包分享链接,以春节为主题集中爆发的过度营销、诱导分享等违规行为进行打击。
https://mp.weixin.qq.com/s/wp_OApEpuunziMbU7Xv77w
Cloudflare R2 的本地上传(Local Uploads)功能现已开放公测,该功能可在跨区域上传时将对象数据先写入离客户端最近的本地存储区域(元数据仍然存放在存储桶所在的区域),从而大幅度降低跨区域上传请求的总耗时。
https://blog.cloudflare.com/r2-local-uploads/ Improve global upload performance with R2 Local Uploads
Back to Top