现在我也不知道这频道发了啥了,各位慢慢吃瓜,将就着看

联系我请去 @abc1763613206

友链儿
@cyberElaina
@rvalue_daily
@billchenla
并没有解释为什么 3 月证书被撤销,结果 6 月还在卖。
[原创内容] 真干货万字超长文,一篇文章告诉你彩票行业从开店到经营的大部分陷阱与要点,买卖双方的避坑指南。
https://bbs.nga.cn/read.php?tid=44388100
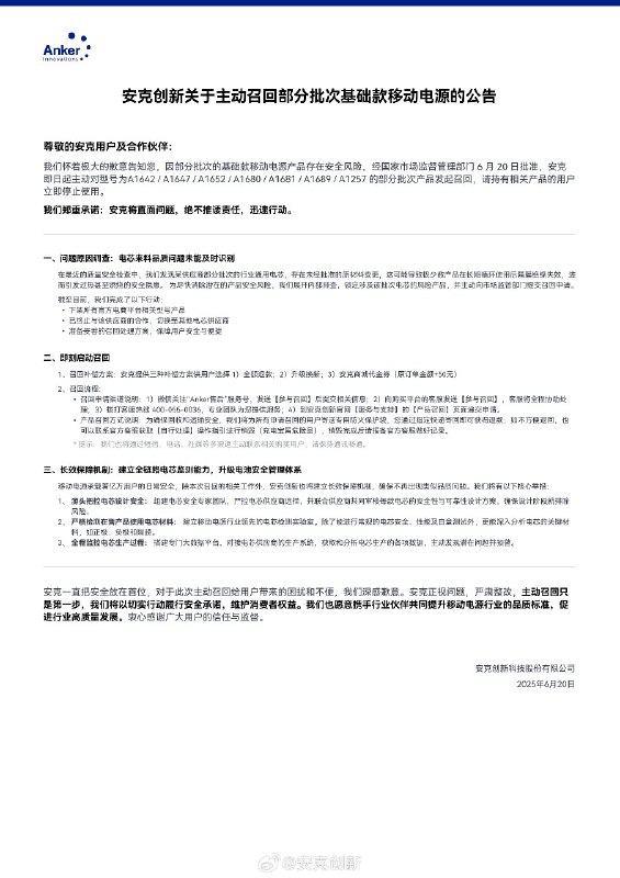
Anker 国内也开召回了
面对召回的产品,罗马仕采取的退货方式是……

寄快递。
微软 Outlook consumer 消费者电子邮件业务最近加强了对大批量发信方的安全要求,具体来说此前只会导致邮件被放入垃圾邮件箱的 SPF/DKIM/DMARC 问题现在会无条件退信,错误代码 550; 5.7.515,这一改动是在 5 月 5 日生效的,收件方无法通过任何方式绕过这一问题,包括将发件方加入可信发件人列表

https://support.microsoft.com/en-us/topic/fix-ndr-error-550-5-7-515-in-outlook-com-34cfe8f8-6fbf-457e-9e8b-9e4dbaf4e0efhttps://techcommunity.microsoft.com/blog/microsoftdefenderforoffice365blog/strengthening-email-ecosystem-outlook%E2%80%99s-new-requirements-for-high%E2%80%90volume-senders/4399730

目前已知 QQ 邮箱 @qq.com 不满足这一要求,可以认为腾讯其他相关的服务也不满足,尚未就此事联系腾讯客服(我要睡觉)
不是 你把什么玩意打包进来了?
罗马仕宣布召回部分PAC20-272、PAC20-392、PLT20A-152型号移动电源

6月16日晚,深圳罗马仕科技有限公司发布消息称,按照《消费品召回管理暂行规定》的要求,向深圳市市场监督管理局报告了召回计划,将自即日起,召回2023年6月5日-2024年7月31日期间制造的部分罗马仕ROMOSS牌移动电源三款产品共计491745台。

涉及型号:PAC20-272,生产批次:C14-P6/P7,M14-P6/P7,C13-P6/P7,M20-Q1/Q2,M14-Q1/Q2,C14-Q1/Q2,制造日期:2023年6月5日至2023年7月28日、2024年1月5日至2024年2月8日,涉及数量:331578台;型号:PAC20-392,生产批次:M14-Q6/Q7,C13-Q6/Q7,M20-Q6/Q7,M22-Q6/Q7,制造日期:2024年6月23日至2024年7月31日,涉及数量:113253台;型号:PLT20A-152,生产批次:M20-P8/Q1,制造日期:2023年8月至2024年1月,涉及数量:46914台。


通知称,深圳罗马仕科技有限公司将为购买到召回范围内产品的消费者免费更换一台全新的、不低于原产品价值且符合安全要求的移动电源产品、或做退货退款处理。

罗马仕表示,本次召回的移动电源产品中,极少数产品在使用过程中可能存在过热现象,在极端场景下可能产生燃烧风险,存在安全隐患。

via ZiRCON

🗒 标签: #罗马仕
📢 频道: @GodlyNews1
🤖 投稿: @GodlyNewsBot
Nexus Mods 创始人 Dark0ne 宣布因长期压力与健康问题决定退居二线,已将经营近 24 年的网站所有权正式交接给他亲自挑选的新东家,具备游戏与科技行业背景的 Victor(Foledinho)与 Marinus(Rapsak)。
约 40 名核心员工全部留任,社区至上的价值观和现行功能规则也将保持不变,而 Dark0ne 本人将转为顾问及活跃社区成员,以确保平台长期稳定并腾出个人休养空间。
https://www.nexusmods.com/news/15301 An Update From Dark0ne
Back to Top