中国计算机学会(CCF)于2025年8月推出CCF大模型能力认证(Large Model Competence Certification,LMCC),旨在通过认证推动人工智能全学段教育的发展,发现和培养人工智能发展所需要的不同层次、不同类型的人才,为中国人工智能的发展贡献力量。
LMCC认证设青少年组和成人组。其中青少年组以普及大模型基本素养和概念类知识为主,成人组以普及大模型应用、训练和微调等实践技能为主。
LMCC认证共分两轮,均为全国统一命题的机试。第一轮认证题型为客观题,考核大模型基本素养和概念类知识;第二轮认证题型为编程题,以考核大模型应用、训练和微调等实践技能为主。第一轮认证达到一定成绩的被认证者方可参加第二轮认证。
首次LMCC青少年组和成人组第一轮认证将于11月8日同步举行;青少年组和成人组第二轮认证将分别于11月15日和11月16日举行。即日起两组别均开始报名,详情请分别见两组别报名通知。
https://lmcc.ccf.org.cn/
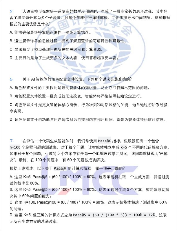
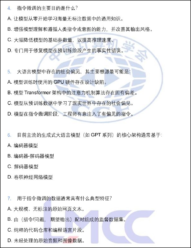
认证大纲:https://www.ccf.org.cn/upload/resources/file/2025/10/13/6a6250c9025ba4f6d6c0956d02e61269.pdf
官方例题:https://lmcc.ccf.org.cn/101/1002/10115.html
LMCC认证设青少年组和成人组。其中青少年组以普及大模型基本素养和概念类知识为主,成人组以普及大模型应用、训练和微调等实践技能为主。
LMCC认证共分两轮,均为全国统一命题的机试。第一轮认证题型为客观题,考核大模型基本素养和概念类知识;第二轮认证题型为编程题,以考核大模型应用、训练和微调等实践技能为主。第一轮认证达到一定成绩的被认证者方可参加第二轮认证。
首次LMCC青少年组和成人组第一轮认证将于11月8日同步举行;青少年组和成人组第二轮认证将分别于11月15日和11月16日举行。即日起两组别均开始报名,详情请分别见两组别报名通知。
https://lmcc.ccf.org.cn/
认证大纲:https://www.ccf.org.cn/upload/resources/file/2025/10/13/6a6250c9025ba4f6d6c0956d02e61269.pdf
官方例题:https://lmcc.ccf.org.cn/101/1002/10115.html
【赵长鹏辟谣此前财新采访内容:近期未接受任何采访】
Foresight News 消息,赵长鹏发推辟谣此前财新采访内容表示,「虽然听起来挺有道理的,但我好像最近没接受过采访,也没说这些。」
https://foresightnews.pro/news/h5Detail/88231
Foresight News 消息,赵长鹏发推辟谣此前财新采访内容表示,「虽然听起来挺有道理的,但我好像最近没接受过采访,也没说这些。」
https://foresightnews.pro/news/h5Detail/88231
Typst 已发布 0.14.0
https://typst.app/docs/changelog/0.14.0/
最大的变化是用 Rust 重造了一个 PDF 输出引擎,支持输出标准 PDF,还支持无障碍
除此之外,我比较关注的变更:
-
-
-
- 专设了 https://github.com/typst/hayagriva/issues/327 跟踪不符合 CSL 标准的问题。
-
- HTML export 部分提升较多,见原 changelog。
这个版本看上去没有引入很多 breaking change ,倒是把之前的一些不规范玩法给堵上了。
https://typst.app/docs/changelog/0.14.0/
最大的变化是用 Rust 重造了一个 PDF 输出引擎,支持输出标准 PDF,还支持无障碍
除此之外,我比较关注的变更:
-
par, table, enum, list, terms, title, figure.caption, footnote.entry, outline.entry, image, emph, strong, link, cite, raw, underline, overline, strike, and highlight 可以被 locate 了,可以通过 locate 实现一些奇妙 workaround。-
label 不能再为空了,之前一些奇妙的模板会生成空的 label ,可能需要迁移。-
table 可以有多个 header ,并且修改了 header 不满行时的行为。- 专设了 https://github.com/typst/hayagriva/issues/327 跟踪不符合 CSL 标准的问题。
-
image 可以嵌入 pdf 了。- HTML export 部分提升较多,见原 changelog。
这个版本看上去没有引入很多 breaking change ,倒是把之前的一些不规范玩法给堵上了。
该漏洞主要影响企业内部部署的用于 WSUS 的更新服务器,受影响的系统版本从 Windows Server 2012 开始到 2025 所有版本。
查看全文:https://ourl.co/111001
真正的核心事故报告请见 https://aws.amazon.com/cn/message/101925/ ,原po的大模型味有点过于浓厚了,总结的都是一些事故当时的内容
https://zhuanlan.zhihu.com/p/81644436114
一次AWS DNS故障如何级联瘫痪半个互联网
一次AWS DNS故障如何级联瘫痪半个互联网