现在我也不知道这频道发了啥了,各位慢慢吃瓜,将就着看

联系我请去 @abc1763613206

友链儿
@cyberElaina
@rvalue_daily
@billchenla
招商银行现已上线万事网联普卡借记卡网申渠道

招商银行于近日上线万事网联普卡借记卡网申渠道,与其他借记卡相同,进入招商银行APP,首页搜索“申请借记卡”,进入界面后即可看到该卡。

同时仍需注意:招商银行借记卡网申后仍需至线下网点领卡。
国家信息中心数字中国研究院副院长、理事、教育专家陈沁做过一项针对“张雪峰效应”的研究,结果显示,2023年占招生总人数五分之一到四分之一的专业录取排位被张雪峰改变。

陈沁引入了“张雪峰密度”的概念,即观看直播观众占总人口的比例。

在“张雪峰密度”较高的地区,每五个考生中就有一个因为张雪峰改变了自己的专业选择。在“张雪峰密度”最高的地区中,2023年金融学和新闻学专业的录取百分位平均降低了4%。近200万考生以直接或间接的方式被张雪峰改变。


https://mp.weixin.qq.com/s/HnbKjV4lxYOqmicMI8Mj8w
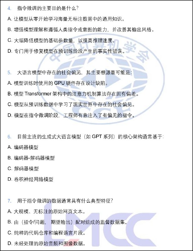
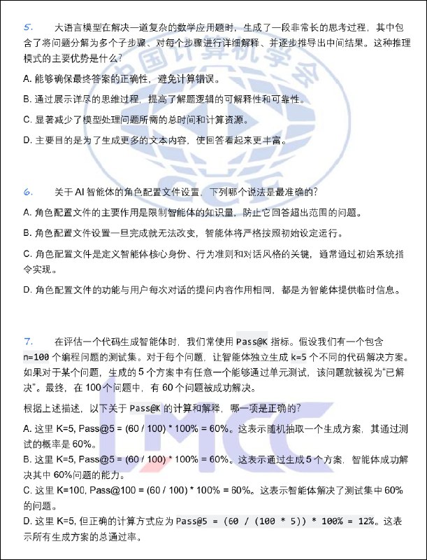
中国计算机学会(CCF)于2025年8月推出CCF大模型能力认证(Large Model Competence Certification,LMCC),旨在通过认证推动人工智能全学段教育的发展,发现和培养人工智能发展所需要的不同层次、不同类型的人才,为中国人工智能的发展贡献力量。

LMCC认证设青少年组和成人组。其中青少年组以普及大模型基本素养和概念类知识为主,成人组以普及大模型应用、训练和微调等实践技能为主。

LMCC认证共分两轮,均为全国统一命题的机试。第一轮认证题型为客观题,考核大模型基本素养和概念类知识;第二轮认证题型为编程题,以考核大模型应用、训练和微调等实践技能为主。第一轮认证达到一定成绩的被认证者方可参加第二轮认证。

首次LMCC青少年组和成人组第一轮认证将于11月8日同步举行;青少年组和成人组第二轮认证将分别于11月15日和11月16日举行。即日起两组别均开始报名,详情请分别见两组别报名通知。

https://lmcc.ccf.org.cn/

认证大纲:https://www.ccf.org.cn/upload/resources/file/2025/10/13/6a6250c9025ba4f6d6c0956d02e61269.pdf
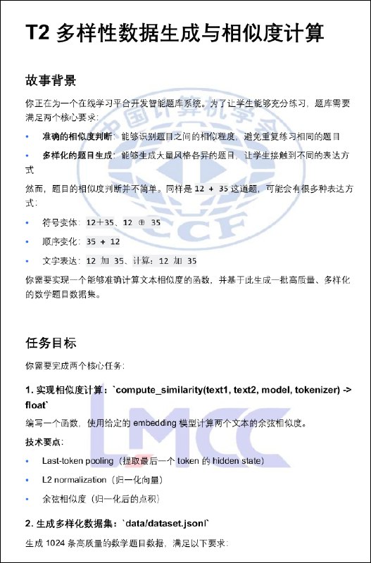
官方例题:https://lmcc.ccf.org.cn/101/1002/10115.html
2025年10月28日,中国移动通信集团有限公司召开中层以上管理人员大会。中央组织部有关负责同志宣布了党中央关于中国移动通信集团有限公司主要负责同志调整的决定:陈忠岳同志任中国移动通信集团有限公司董事长、党组书记,免去其中国联合网络通信集团有限公司董事长、党组书记职务;免去杨杰同志的中国移动通信集团有限公司董事长、党组书记职务。相关职务任免按有关法律和章程的规定办理。
【赵长鹏辟谣此前财新采访内容:近期未接受任何采访】
Foresight News 消息,赵长鹏发推辟谣此前财新采访内容表示,「虽然听起来挺有道理的,但我好像最近没接受过采访,也没说这些。」
https://foresightnews.pro/news/h5Detail/88231
Typst 已发布 0.14.0
https://typst.app/docs/changelog/0.14.0/

最大的变化是用 Rust 重造了一个 PDF 输出引擎,支持输出标准 PDF,还支持无障碍

除此之外,我比较关注的变更:
- par, table, enum, list, terms, title, figure.caption, footnote.entry, outline.entry, image, emph, strong, link, cite, raw, underline, overline, strike, and highlight 可以被 locate 了,可以通过 locate 实现一些奇妙 workaround。
- label 不能再为空了,之前一些奇妙的模板会生成空的 label ,可能需要迁移。
- table 可以有多个 header ,并且修改了 header 不满行时的行为。
- 专设了 https://github.com/typst/hayagriva/issues/327 跟踪不符合 CSL 标准的问题。
- image 可以嵌入 pdf 了。
- HTML export 部分提升较多,见原 changelog。

这个版本看上去没有引入很多 breaking change ,倒是把之前的一些不规范玩法给堵上了。 0.14.0 – Typst Documentation
Back to Top