现在我也不知道这频道发了啥了,各位慢慢吃瓜,将就着看

联系我请去 @abc1763613206

友链儿
@cyberElaina
@rvalue_daily
@billchenla
Tailscale 推出了一个 Peer Relays 功能测试,可以将网内的任何节点直接设为中继节点,在直连不通时候的连接优先级高于 DERP 中转服务器,用于提供更低的延迟和更高的吞吐量。
https://tailscale.com/blog/peer-relays-beta
https://tailscale.com/kb/1591/peer-relays Tailscale Peer Relays: High-throughput relays for secure, flexible networks
WA Daily
https://www.minecraft.net/en-us/article/removing-obfuscation-in-java-edition Minecraft Java 版将不再对字节码作混淆,以便mod开发😯
Just a quick reminder: these changes don’t affect our  Minecraft End User License Agreement and Minecraft Usage Guidelines. Both still apply to Minecraft: Java Edition and any mods, so please keep them in mind. For extra transparency, you’ll now find a LICENSE file inside the jar that links directly to the EULA.
Here’s what modders can expect in upcoming releases and snapshots:
- No more obfuscation maps in version .jsons – as they’re no longer needed
- The client and server .jar files won’t be obfuscated
- Each .jar now includes a new LICENSE file
招商银行现已上线万事网联普卡借记卡网申渠道

招商银行于近日上线万事网联普卡借记卡网申渠道,与其他借记卡相同,进入招商银行APP,首页搜索“申请借记卡”,进入界面后即可看到该卡。

同时仍需注意:招商银行借记卡网申后仍需至线下网点领卡。
国家信息中心数字中国研究院副院长、理事、教育专家陈沁做过一项针对“张雪峰效应”的研究,结果显示,2023年占招生总人数五分之一到四分之一的专业录取排位被张雪峰改变。

陈沁引入了“张雪峰密度”的概念,即观看直播观众占总人口的比例。

在“张雪峰密度”较高的地区,每五个考生中就有一个因为张雪峰改变了自己的专业选择。在“张雪峰密度”最高的地区中,2023年金融学和新闻学专业的录取百分位平均降低了4%。近200万考生以直接或间接的方式被张雪峰改变。


https://mp.weixin.qq.com/s/HnbKjV4lxYOqmicMI8Mj8w
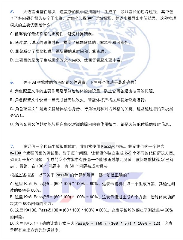
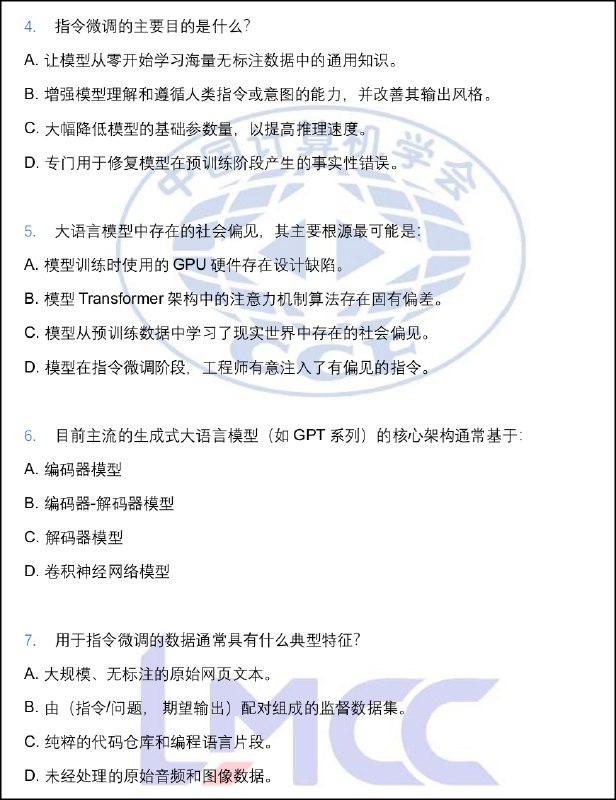
中国计算机学会(CCF)于2025年8月推出CCF大模型能力认证(Large Model Competence Certification,LMCC),旨在通过认证推动人工智能全学段教育的发展,发现和培养人工智能发展所需要的不同层次、不同类型的人才,为中国人工智能的发展贡献力量。

LMCC认证设青少年组和成人组。其中青少年组以普及大模型基本素养和概念类知识为主,成人组以普及大模型应用、训练和微调等实践技能为主。

LMCC认证共分两轮,均为全国统一命题的机试。第一轮认证题型为客观题,考核大模型基本素养和概念类知识;第二轮认证题型为编程题,以考核大模型应用、训练和微调等实践技能为主。第一轮认证达到一定成绩的被认证者方可参加第二轮认证。

首次LMCC青少年组和成人组第一轮认证将于11月8日同步举行;青少年组和成人组第二轮认证将分别于11月15日和11月16日举行。即日起两组别均开始报名,详情请分别见两组别报名通知。

https://lmcc.ccf.org.cn/

认证大纲:https://www.ccf.org.cn/upload/resources/file/2025/10/13/6a6250c9025ba4f6d6c0956d02e61269.pdf
官方例题:https://lmcc.ccf.org.cn/101/1002/10115.html
Back to Top