被 Telegram 新版圆角安卓端恶心的读者,如果发现 Contacts 上面的感叹号去不掉的话,记得去设置→隐私与安全,往下拉,关掉「同步通讯录」选项。单纯拒绝权限是没用的,不光去不掉感叹号,每次点进去还要弹窗。
上集回顾 https://t.me/SuzumeUnofficial/1300
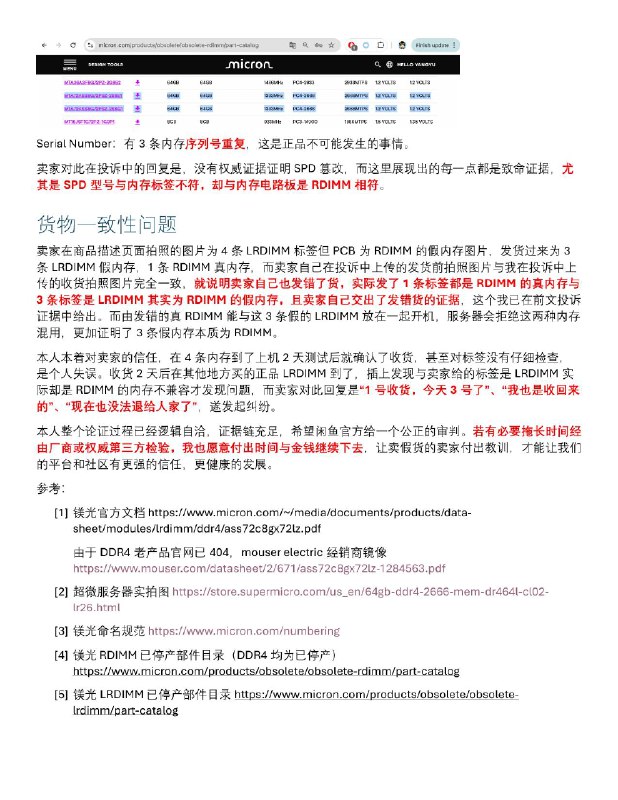
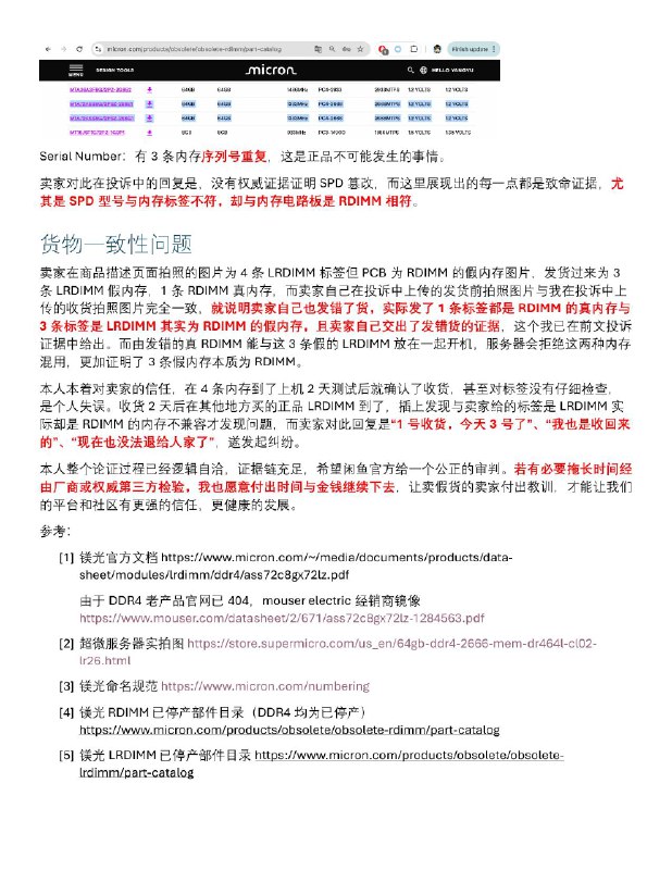
注意和上次不是同一批
群友:___但凡玩一个 vrc,_______整个生态就都不缺劳动力了
upd:上集回顾的一图流 https://t.bilibili.com/1106208190487330848
注意和上次不是同一批
群友:___但凡玩一个 vrc,_______整个生态就都不缺劳动力了
upd:上集回顾的一图流 https://t.bilibili.com/1106208190487330848
http://static.stepfun.com/blog/step-3.5-flash/
小众宝藏阶跃星辰大模型还活着呢
小众宝藏阶跃星辰大模型还活着呢
Claude Opus 4.6 is available today on claude.ai, our API, and all major cloud platforms. If you’re a developer, use claude-opus-4-6 via the Claude API. Pricing remains the same at $5/$25 per million tokens; for full details, see our pricing page.
https://www.anthropic.com/news/claude-opus-4-6
https://www.anthropic.com/news/claude-opus-4-6