https://t.me/fishing_daily/3844
务必点进消息看后面几条
务必点进消息看后面几条
官方通报“南京博物院事件”:原院长徐湖平负主要领导责任,还涉嫌其他严重违纪违法问题,正接受纪律审查和监察调查
https://mp.weixin.qq.com/s/1beea7fALoJgyytKgXaWOw
https://mp.weixin.qq.com/s/1beea7fALoJgyytKgXaWOw
被 Telegram 新版圆角安卓端恶心的读者,如果发现 Contacts 上面的感叹号去不掉的话,记得去设置→隐私与安全,往下拉,关掉「同步通讯录」选项。单纯拒绝权限是没用的,不光去不掉感叹号,每次点进去还要弹窗。
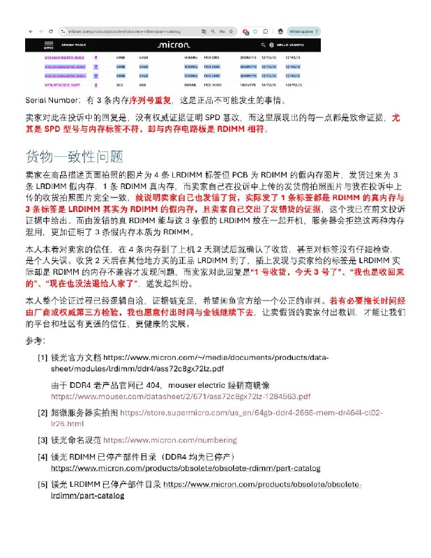
上集回顾 https://t.me/SuzumeUnofficial/1300
注意和上次不是同一批
群友:___但凡玩一个 vrc,_______整个生态就都不缺劳动力了
upd:上集回顾的一图流 https://t.bilibili.com/1106208190487330848
注意和上次不是同一批
群友:___但凡玩一个 vrc,_______整个生态就都不缺劳动力了
upd:上集回顾的一图流 https://t.bilibili.com/1106208190487330848