Kimi K2.6 正式版发布,强调长时程任务执行和 Agent 集群能力:
https://www.kimi.com/blog/kimi-k2-6
https://www.kimi.com/blog/kimi-k2-6
2025年12月3日上午10时,当江苏、江西组的张杰、陈操、胡超、郭晖等专案组成员一起进驻现场开展核查时,他们不会想到将在这里经历跌宕起伏的三天两夜。
在平台“一晾二拖三拒绝”的“太极战术”下,直到晚上11时,整个调查取证工作都没有取得任何实质性进展。无奈之下,郭晖等几位执法人员决定使用该企业提供的仅能下到1楼的门禁卡,在周围转转看看能不能有所发现。
山重水复疑无路,柳暗花明又一村。在这个平台企业上下班“高峰期”的特殊时间点,执法人员通过平台企业的工作人员行动轨迹,居然摸排到了一个他们真正的工作地点。
想尽办法进入办公场所后,郭晖发现一个可疑的办公室。尽管身着执法制服,主动亮明身份,对方仍强行阻止他们进入。在争夺房间门控制权时,郭晖的手被企业员工故意用门挤压造成骨折。郭晖咬牙坚持,直到企业负责人终于松口答应提供数据。然而对方却玩起了“拖字诀”——从开始答应凌晨3时给数据,执法人员等到凌晨5时,又从凌晨5时拖到中午12时,交出的数据却大打折扣。有了第一天的“意外”,专案组专门协调当地公安部门一起进行第二次数据提取取证工作,并请技术总监当面操作。
12月4日晚上11时许,正当专案组在进行调查时,该平台的安保负责人突然情绪失控,当着公安和专案组的面,带着一群人直接冲击办案现场,对执法人员推搡拉扯,发生暴力抗法事件。前一天手部骨折仍坚持工作的郭晖,见状立即上前阻拦。作为一名转业军人,他本能地挡在冲突最前沿,却被迎面推倒在地,头部重重磕在地上。120急救车迅速将他送往医院。
本以为发生如此恶劣事件,该平台会及时提供数据,没想到企业技术总监与企业负责人单独沟通后,技术总监突然自行倒地,也被120急救车送往了医院,当天的调查取证被迫结束。专案组的执法人员跟到医院,医生称该技术总监心脏和身体均无碍。
暴力抗法事件发生后,市场监管总局高度重视,总局领导专门召开专题会议,研究处置工作,并要求总局执法稽查局立即派负责同志赴实地了解情况。12月5日晚上,总局执法稽查局副局长彭增田受命赶到现场处理情况,该平台企业才第二次提供了相关数据。
就在当天,专案组还和属地公安、市场监管部门一起,针对暴力抗法事件与该平台展开谈话。正当双方进行交流时,该平台一名工作人员在A4纸上写下了“沉默”“不说”等字样,提示接受问询的同事。结果被专案组逮个正着,令人震惊且如同电影一样极富戏剧性的一幕出现了——该工作人员竟然将A4纸揉成一团,当着会场所有人的面,“吃”了。
狭路相逢勇者胜。“幽灵外卖”案件查办过程就是一场傲慢与正义、非法与执法的较量。面对前所未有的阻力,无论是“软对抗”还是“硬对抗”,专案组全体同志斗智斗勇,以“越是艰险越向前”的斗争精神,在重重障碍中劈波斩浪、开路前行。
中国质量报
TL;DR, 对于此 Vercel 数据泄露事件,你需要做的:
P0. 立即检查你的 Google Workspace 中是否向 OAuth App:
P1. 检查 Vercel 账号绑定邮箱中是否有 Action Required 邮件,如有则需要立即轮换被影响的所有 API Key 等凭据 (e.g. npm token, github pat, AI secret key, DB Connection URI...)
P2. 检查是否使用过
Src: https://vercel.com/kb/bulletin/vercel-april-2026-security-incident
P0. 立即检查你的 Google Workspace 中是否向 OAuth App:
110671459871-30f1spbu0hptbs60cb4vsmv79i7bbvqj.apps.googleusercontent.com 授权过权限,如有需要立即吊销P1. 检查 Vercel 账号绑定邮箱中是否有 Action Required 邮件,如有则需要立即轮换被影响的所有 API Key 等凭据 (e.g. npm token, github pat, AI secret key, DB Connection URI...)
P2. 检查是否使用过
Context.ai 及旗下相关产品,如有则需要立即检查在其平台下是否有敏感资料,如有则需要立即处置Src: https://vercel.com/kb/bulletin/vercel-april-2026-security-incident
Vercel啊Vercel……
攻擊切入點是個「第三方小AI工具」的Google Workspace OAuth app,居然給到這麼大的權限,大到能獲得足夠的資訊訪問客戶資料……
https://vercel.com/kb/bulletin/vercel-april-2026-security-incident
攻擊切入點是個「第三方小AI工具」的Google Workspace OAuth app,居然給到這麼大的權限,大到能獲得足夠的資訊訪問客戶資料……
https://vercel.com/kb/bulletin/vercel-april-2026-security-incident
IT之家 4 月 19 日消息,一名居住在日本东京的 39 岁网站管理员,近期因发布包含电影及动漫剧情文字梗概的“剧透文章”,被控违反《著作权法》。
据《朝日新闻》报道,4 月 16 日,东京地方法院判处该男子有期徒刑 1 年 6 个月,缓刑 4 年,并处罚金 100 万日元(IT之家注:现汇率约合 43093 元人民币)。针对该网站管理员的刑事诉讼,早在 2024 年末便由网站所概括作品的著作权方角川集团与东宝株式会社提起。
涉案违规文章包括:2023 年电影《哥斯拉 - 1.0》(东宝持有版权)完整剧情梗概,以及 2018 年播出的动漫《不死者之王》第三季(角川持有版权)剧情梗概。
检方称,《哥斯拉》相关文章篇幅超 3000 字,从头到尾详细讲解了电影剧情;而《不死者之王》的梗概文章还包含角色姓名、转录台词、动作、场景、剧情反转及多张动漫截图。
据此,角川与东宝主张,此类文章构成对原作品的“改编”,属于著作权侵权行为。
补充背景:根据日本著作权法,“改编”是指“在保留原作品核心特征的基础上,通过创造性修改创作出新作品”的行为。实施改编需获得原作者正式授权。
该网站运营方辩称,剧情梗概仅为文字总结,无法传递原作品通过影像、音乐、表演等呈现的核心特征,因此不应被认定为改编。但法院最终未采纳该辩护意见。
检方提出的另一关键“争议点”也对判决产生影响:该网站存在商业化运营,运营者通过传播受版权保护的内容“不正当”获取广告收益。
海外内容流通协会(CODA)认为,尽管“剧透网站”的侵权情节较盗版网站或直接非法上传内容稍轻,但其创作与传播此类内容“显然超出合理使用或引用范畴,构成著作权侵权,属于严重犯罪行为”。
该协会表示,此类网站的核心危害在于降低消费者为正版内容付费的意愿,对权利方造成重大损失。
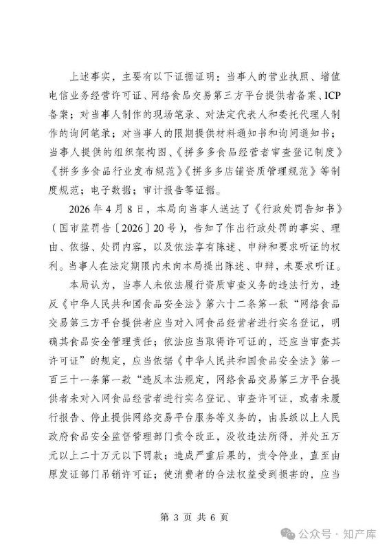
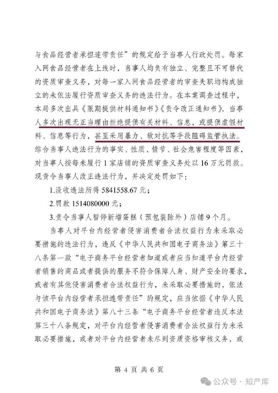
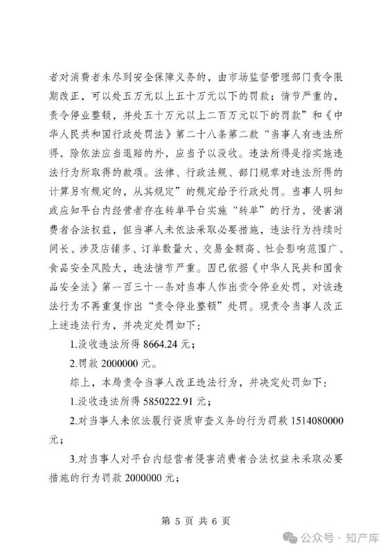
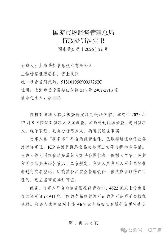
一个蛋糕为何引出7大平台35.97亿元罚单
https://weibo.com/ttarticle/p/show?id=2309405288802599174351
https://weibo.com/ttarticle/p/show?id=2309405288802599174351
提醒⏰:
明天起闲鱼鱼小铺将加收1%的手续费,加上普通的也就是1.6%的手续费。
有想退的可以退,但是建议考虑清楚退出后3个月才能加入,自己权衡利弊。
退出方法:(建议先下架所有商品,我的-工作台-设置-卖家公约)
-
或者参考这个:
可不用下架全部商品,每个商品库存为1且没参与鱼小铺的曝光活动即可退出,省的一个一个下架(现在重新上架发布需要审核,审核也要很久)
明天起闲鱼鱼小铺将加收1%的手续费,加上普通的也就是1.6%的手续费。
有想退的可以退,但是建议考虑清楚退出后3个月才能加入,自己权衡利弊。
退出方法:(建议先下架所有商品,我的-工作台-设置-卖家公约)
-
或者参考这个:
可不用下架全部商品,每个商品库存为1且没参与鱼小铺的曝光活动即可退出,省的一个一个下架(现在重新上架发布需要审核,审核也要很久)