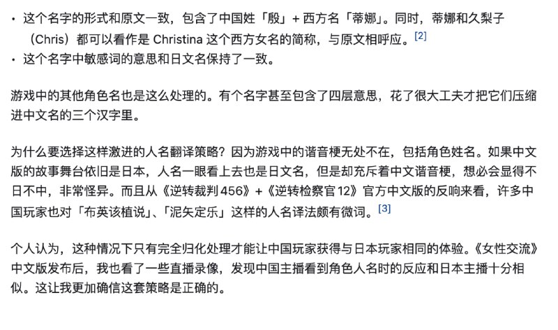
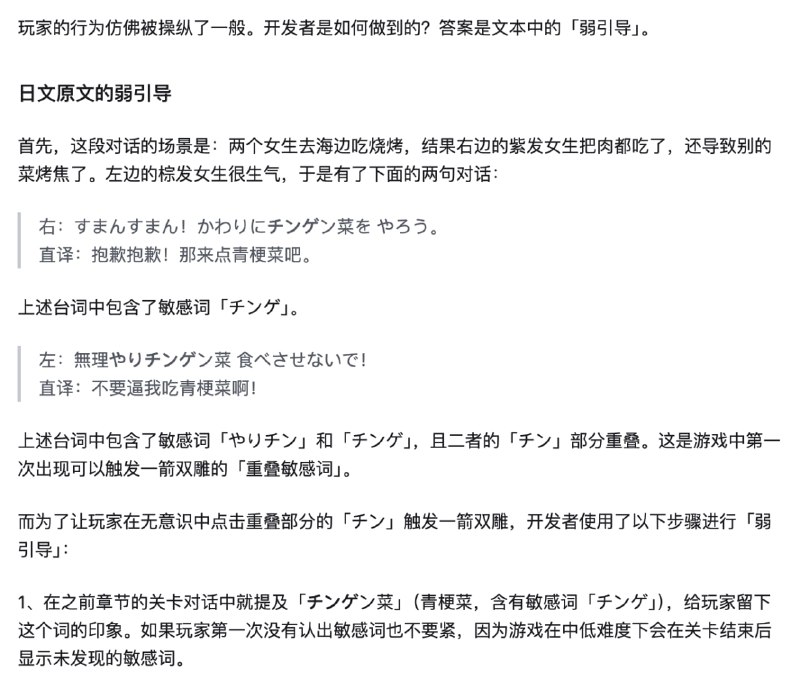
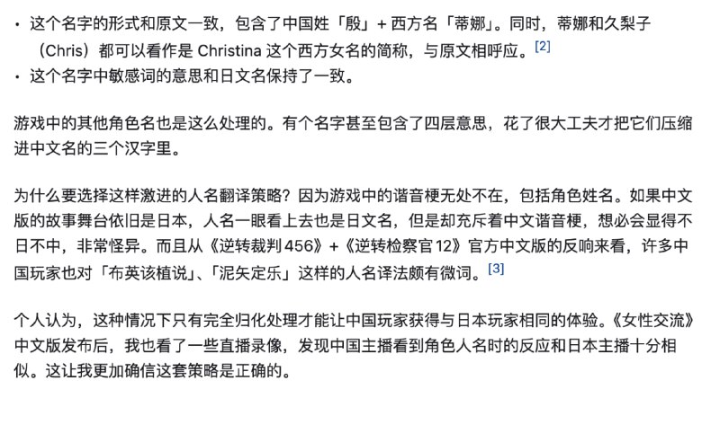
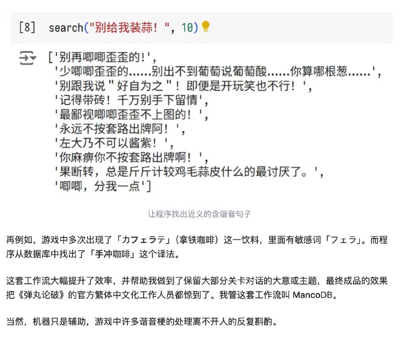
今天abc看了啥🤔
11:26 · 2025年10月2日 · 周四
#阅览
牛逼,用语义搜索方法翻译不同语言的谐音梗
文学翻译时一般都是如何处理谐音类的笑话? - 魏杰的回答 - 知乎
https://www.zhihu.com/question/492574264/answer/1956640842195404458
Home
Powered by
BroadcastChannel
&
Sepia